
一、故障現象
1、L1-L2上電380AC,聽到變頻器內部有呲呲放電聲。
2、端子測IGBT,U、W下臂短路;
二、目視檢查
1、開機殼,發現變頻器炸模塊,取出電路板;
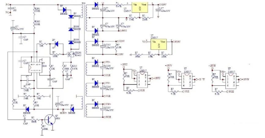
2、仔細觀察驅動芯片HCNW3120周邊電路元件,可見U、W上臂和W下臂的G極回路電阻10歐姆發黑斷路,制動的G極回路電阻10歐姆發黑斷路、保護穩壓二極管Y5(16V)炸飛;

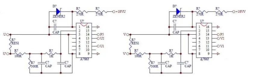
3、仔細觀察UV輸出電流檢測的2個芯片A786周圍電路元件,發現V相電流檢測A786附近有2個貼片電阻(270歐姆)發黑斷路;

4、補齊以上損壞的元件,逐一測量7個HCNW3120的周圍其他元件,正常。
三、測試維修
1、IGBT脫板報警屏蔽;

2、用4條線屏蔽報警,用預制扁平電纜連接驅動板、三角板、IO板、CPU板、面板;連接散熱器溫度傳感器(用4.7K電阻代替),端子+DC、-DC接入530VDC;

3、上電,面板顯示報警F0001,輸出過電流!顯然是UV相A786電路故障。
4、分別測2個UV相A786輸入側電源1-8腳電壓,都為3.XV,實際應為5V!說明A786輸入側電源故障。

5、根據電路圖(參見MM430-7.5KW)分析UV相A786的輸入側1-8腳電源,分別取自相應驅動芯片HCNW的輸出側5-8腳18VDC經2個270歐姆電阻后給5.1V穩壓二極管送給A786 的1-8腳;

6、測這3個18VDC電源,只有6.XV!顯然,來自開關電源板的18VDC故障!三路18VDC都有故障,說明3路電源的濾波電容失效!直接更換開關電源板上的所有電解電容,18VDC電源正常。

7、再次上電,無報警;運行,無報警。
8、測試IGBT的6路G-E端:
上電靜態:均為0V,正常;運行在50Hz,上臂均為7.8VDC或7.5VAC;下臂均為8.4VDC或7.7VAC,正常。
相關鏈接:變頻器燒模塊故障維修思路和步驟分析